-
遼寧住建廳發布2025年第十二批建筑業(水利方面)企業資質審查意見的公示
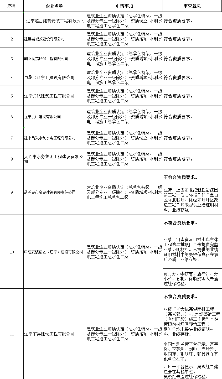
按照《建筑業企業資質管理規定》有關要求,我廳會同省水利廳對遼寧蓮岳建筑安裝工程有限公司等11家企業申請建筑業(水利方面)企業資質的申報材料進行了審查,現[詳情] -
遼寧住建廳發布關于核準2025年第二十二批建筑業企業資質的公告
根據《建筑業企業資質管理規定》有關規定,現將我廳審查核準大連保鑫建設工程有限公司等企業申請的165項建筑業企業資質名單予以公布。 核準通過的企業登錄遼寧政[詳情] -
遼寧住房城鄉建設廳發布核準2025年第三十三批工程勘察設計企業資質的公告
按照《行政許可法》《建設工程勘察設計資質管理規定》,現將我廳審查核準的海城市建筑設計研究院有限公司申請1項工程勘察設計企業資質的名單予以公布。 核準通過的[詳情] -
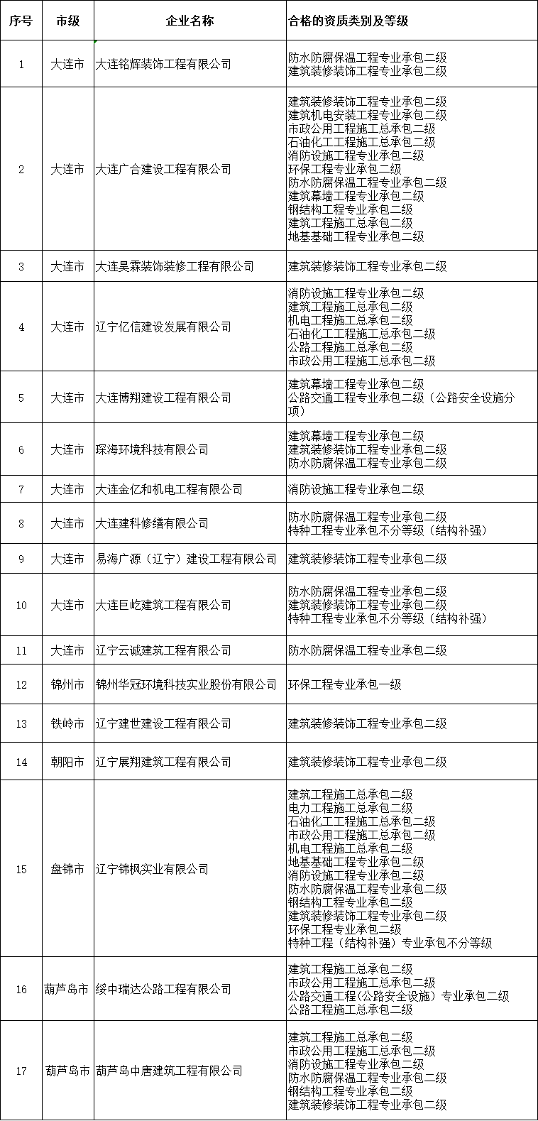
關于核準2025年第二十七批建筑業企業資質延續的公告
根據《建筑業企業資質管理規定》有關規定,現將我廳審查核準的大連銘輝裝飾工程有限公司等17家企業申請建筑業企業資質延續的名單予以公布。 核準通過的企業登錄遼[詳情] -
遼寧住房城鄉建設廳發布核準2025年第二十六批建筑業企業資質延續的公告
根據《建筑業企業資質管理規定》有關規定,現將我廳審查核準的大連盛林防水保溫工程有限公司等11家企業申請建筑業企業資質延續的名單予以公布。 核準通過的企業登[詳情]
- 等2022年新政策下來再辦建筑資質,不如直接收購公司,工程項目可不等人2022-07-08
- 辦理新能源工程設計資質的流程2022-07-08
- 建筑資質轉讓會有什么問題2022-06-28
- 為什么現在建筑資質這么難辦2022-06-28
- 設計資質的有效期是多久2022-06-13
- 2022資質動態核查進入高峰期,企業應如何應對2022-06-09
- 在資質分立中如何找到合適的建筑公司2022-06-08
- 建筑資質辦理恢復在即,建筑企業應怎么做好準備工作2022-06-08
- 建筑資質怎么剝離2022-06-07
- 一級資質建筑工程公司轉讓要花多少錢2022-06-01
- 建筑資質代辦費用來源哪些方面2022-05-30
- 代辦市政總承包資質有什么需要注意的2022-05-27
- 公路養護資質是怎么辦理的2022-05-25
- 室內裝修設計資質如何辦理2022-05-20
- 為什么要建筑資質分立 有什么優點2022-05-20




